Loading...

Smart parking garage

automatic parking garage with sensors, numberplate recognition and push notification

november, 2021


Introduction:

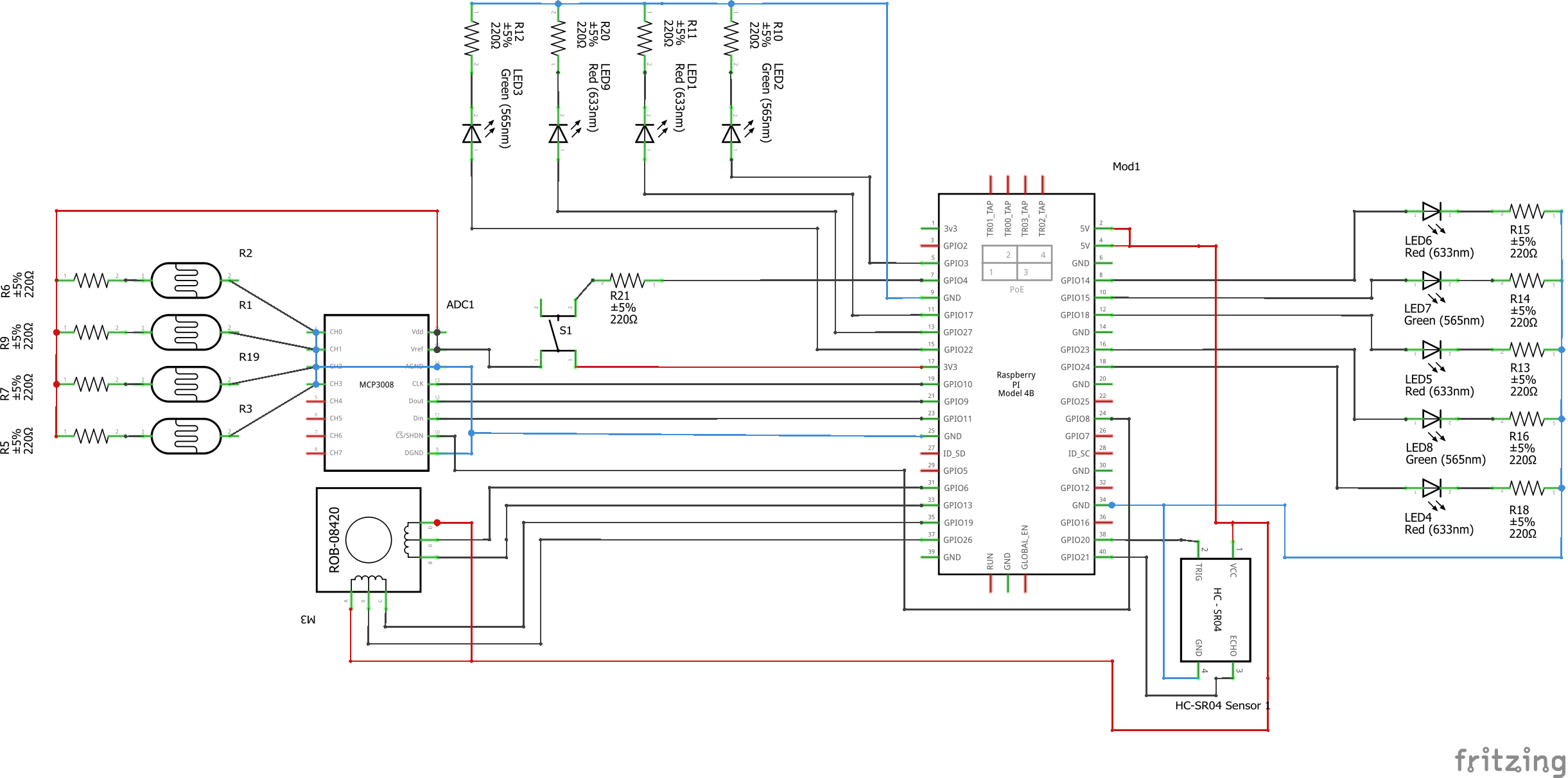
I personally thought this was the coolest project I had ever had to make. The idea was to make a smart parking garage. The car had to enter the garage via license plate recognition. When it went into a parking space, an adjustment was made online so you could see that this space was occupied. When all the parking spaces were occupied, the barel was not allowed to open.

Teammember:
  • Michiel Janssens
  • Bent Melis
  • Emil dudayev
  • Vincent Somers
Used technologies:
  • raspberry pi
  • license plate recognition
  • python
My role in this project:

My part of this assignment was mainly the parking sensors. Also, together with michiel, I had put all the python code together into one file. I also made the model, so that our project had a nice look.

Documentation:

rapport parkinplace

demo